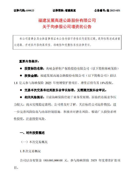
11月27日金融一线消息,福建发展高速公路股份有限公司11月26日发布公告称,拟以1.8亿元参与海峡保险2025年度增资扩股项目,增资后持有其18%股权。
伊朗议会审议霍尔木兹海峡管理方案
美国军事博主:F-15获救飞行员24小时内跋涉了150英里
美军搜救飞行员行动:自行炸毁2架故障飞机
突然狂飙!最新解读来了
周三演讲效果不佳、对媒体报道不满、对战争后果沮丧!特朗普正考虑“大规模改组”内阁
A股一季度新股首日平均涨超160%,最高狂飙近600%,肉签之王中一签赚12.7万
伊朗,重大警告!曼德海峡,突发大消息!俄罗斯紧急撤离198人
杀疯了!量化基金集体狂飙,四家“顶流”私募规模均超800亿元,百亿级已超50家,谁在投资?
发表评论
2025-11-27 18:59:42回复
2025-11-27 19:20:19回复