网站首页 / 陈盈昆
  • 陈盈昆
    发布了文章 2026-03-15

    阿联酋重要石油枢纽遇无人机袭击并起火 已全面暂停装卸作业

    知情人士透露,周六上午阿联酋重要的中东贸易枢纽遭遇无人机袭击并起火后,全面暂停了石油装载作业。 据知情人士称,出于防范考虑,位于霍尔木兹海峡外的富查伊拉港暂停原油和成品油装载,目前正在评估损失。由于未获授权接受媒体采...

    阿联酋重要石油枢纽遇无人机袭击并起火 已全面暂停装卸作业
  • 陈盈昆
    发布了文章 2026-03-08

    安世荷兰批量禁用中国员工办公账号,商务部:荷方全责

    3月7日,商务部新闻发言人就安世荷兰批量禁用安世中国员工办公软件答记者问。 有记者问:3月6日,安世中国发布客户公告称,近期安世荷兰批量禁用安世中国员工办公账号,导致部分办公系统无法使用,影响部分生产流程。请问商务部...

    安世荷兰批量禁用中国员工办公账号,商务部:荷方全责
  • 陈盈昆
    发布了文章 2026-02-23

    三一国际午后涨近4% 招银国际维持“买入”评级

    三一国际(00631)午后涨近4%,近一个月股价累计涨幅逾六成。截至发稿,股价上涨3.87%,报15.57港元,成交额1.05亿港元。 招银国际发布研报称,相信三一国际(00631)的矿用卡车业务将持续取得进展,料...

    三一国际午后涨近4% 招银国际维持“买入”评级
  • 陈盈昆
    发布了文章 2026-02-01

    岚图汽车1月交付10515辆,同比增长31%

    凤凰网科技讯 2月1日,岚图汽车官方宣布,2026年1月交付10515辆,同比增长31%,1月销量连续三年连升。据悉,岚图汽车2024年1月交付7041辆;2025年1月交付8009辆;2026年1月交付10515辆。据此前...

    岚图汽车1月交付10515辆,同比增长31%
  • 陈盈昆
    发布了文章 2026-01-27

    ATFX荣膺双料大奖:2026非洲最佳与最受信赖经纪商双冠加冕

    专题:ATFX外汇专栏投稿 1月27日,ATFX动态:在风云变幻的全球金融市场中,非洲市场正以其独特的活力与潜力吸引着众多金融机构的目光。近日,ATFX在非洲金融领域再度绽放璀璨光芒,凭借卓越的综合实力与不懈的进取精神,被权...

    ATFX荣膺双料大奖:2026非洲最佳与最受信赖经纪商双冠加冕
  • 陈盈昆
    发布了文章 2026-01-23

    大连成为东北首个GDP破万亿元城市

    炒股就看金麒麟分析师研报,权威,专业,及时,全面,助您挖掘潜力主题机会! 来源:新华社 辽宁省大连市统计局1月23日发布消息称,2025年,大连市实现地区生产总值10002.1亿元,按不变价格计算,同比增长5.7...

    大连成为东北首个GDP破万亿元城市
  • 陈盈昆
    发布了文章 2026-01-15

    台积电:目标股价从360美元上调至410美元

    快讯摘要 1月15日,尼德汉姆上调台积电目标股价,从360美元提至410美元。...

    台积电:目标股价从360美元上调至410美元
  • 陈盈昆
    发布了文章 2025-11-23

    佛山市坚益电器有限公司成立 注册资本20万人民币

    天眼查App显示,近日,佛山市坚益电器有限公司成立,注册资本20万人民币,经营范围为一般项目:家用电器制造;家用电器销售;家用电器零配件销售;电机制造;微特电机及组件销售;五金产品制造;五金产品零售;塑料制品制造;塑料制品销...

    佛山市坚益电器有限公司成立 注册资本20万人民币
  • 陈盈昆
    发布了文章 2025-11-19

    美国住宅建筑商信心略有回升 促销激励难以打动谨慎买家

    美国住宅建筑商的信心本月仅略有回升,他们通过高昂的销售激励措施仍难以吸引谨慎的买家入市。 美国全国住宅建筑商协会(NAHB)与富国银行发布的市场状况指数11月上升1点至38。指数低于50意味着更多建筑商认为市场状况...

    美国住宅建筑商信心略有回升 促销激励难以打动谨慎买家
  • 陈盈昆
    发布了文章 2025-11-15

    加密货币下跌,比特币本周料大幅收低

    受投资者撤离风险较高、投机性较强交易的影响,比特币和更广泛的加密货币市场正步履维艰,本周恐将录得惨重亏损。 比特币周五暴跌至96000美元,延续了前一天跌破100000美元关键关口的跌势。该最大加密货币本周已下跌约7...

    加密货币下跌,比特币本周料大幅收低
  • 陈盈昆
    发布了文章 2025-11-11

    曲美家居:董事吴娜妮退休离任

    快讯摘要 曲美家居:董事吴娜妮退休离任 每经AI快讯,曲美家居(SH603818,收盘价:4.2元)11月11日晚间发布公告称,曲美家居...

    曲美家居:董事吴娜妮退休离任
  • 陈盈昆
    发布了文章 2025-05-17

    银行理财产品的"收益权转让"是什么意思?

    在银行理财市场中,收益权转让是一个值得关注的概念。它指的是在理财产品存续期间,投资者将其所持有的理财产品收益权让渡给其他投资者的一种行为。简单来说,就是原本享有该理财产品收益的投资者,把获取收益的权利转让给了别人。收益权转让...

    银行理财产品的"收益权转让"是什么意思?
  • 陈盈昆
    发布了文章 2025-05-12

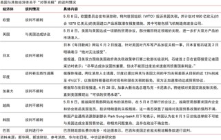
    中信证券:中美破冰会谈后贸易摩擦会如何演绎?

    炒股就看金麒麟分析师研报,权威,专业,及时,全面,助您挖掘潜力主题机会! 中信证券研究 文|杨帆 玛西高娃 遥远 张黎阳 危思安 近期市场关注中美破冰会谈后贸易摩擦会如何演绎,本篇报告围绕此问题展开研究。...

    • 中信证券:中美破冰会谈后贸易摩擦会如何演绎?
    • 中信证券:中美破冰会谈后贸易摩擦会如何演绎?
    • 中信证券:中美破冰会谈后贸易摩擦会如何演绎?
    • 中信证券:中美破冰会谈后贸易摩擦会如何演绎?
    • 中信证券:中美破冰会谈后贸易摩擦会如何演绎?
    • 中信证券:中美破冰会谈后贸易摩擦会如何演绎?
    • 中信证券:中美破冰会谈后贸易摩擦会如何演绎?
    • 中信证券:中美破冰会谈后贸易摩擦会如何演绎?
    • 中信证券:中美破冰会谈后贸易摩擦会如何演绎?
  • 陈盈昆
    发布了文章 2025-04-26

    鸿博股份一季度营收大增337% 算力布局进入收获期

    上证报中国证券网讯4月25日,鸿博股份(维权)公布2025年一季报。一季度,公司实现营业总收入6.77亿元,同比大增337.25%,环比增长467.59%,主要因算力业务项目验收完成带动收入确认;净利润8458万元,同比扭亏...

    鸿博股份一季度营收大增337% 算力布局进入收获期
  • 陈盈昆
    发布了文章 2025-04-21

    《人民日报》报道邮储银行破解小微企业融资难题

    来源:邮储银行+ 编者按 近日,《人民日报》经济版头条刊发《这个专班,专盯小微企业融资难》,聚焦福建南平建瓯市建立协调机制、组建工作专班,针对全市个体工商户等经营主体开展融资需求摸排,引导信贷资金快速直达小微企业...

    《人民日报》报道邮储银行破解小微企业融资难题
  • 陈盈昆
    发布了文章 2025-04-11

    深圳市中宋珠宝首饰有限公司成立 注册资本200万人民币

    天眼查App显示,近日,深圳市中宋珠宝首饰有限公司成立,法定代表人为胡润桐,注册资本200万人民币,经营范围为一般经营项目是:珠宝首饰批发;珠宝首饰制造;珠宝首饰零售;珠宝首饰回收修理服务;互联网销售(除销售需要许可的商品)...

    深圳市中宋珠宝首饰有限公司成立 注册资本200万人民币

没有更多内容